
T
T
T
S
S
S
3
3
3
2
2
2
M
M
M
L
L
L
D
D
D
7
7
7
2
2
2
V
V
V
6
6
6
F
F
F
5
5
5
256MB 184 PIN DDR266 DDR SDRAM
DIMM With 32Mx8 2.5VOLT
Transcend Information Inc.
4
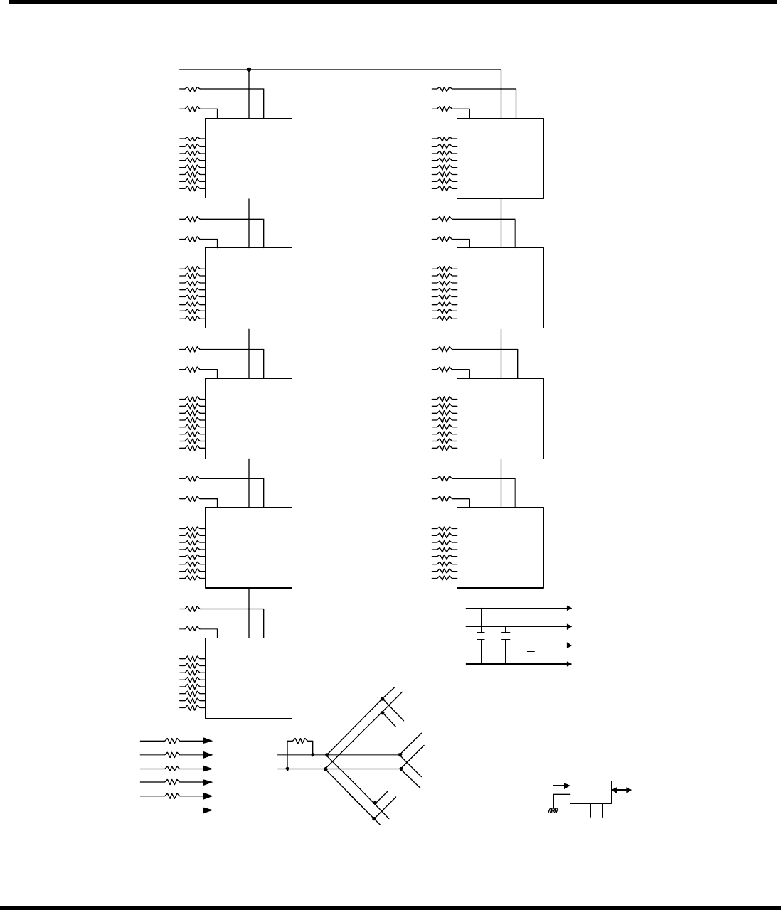
Block Diagram
DM /CS DQS
U1
DQ2
DM /CS DQS
U6
DQ35
DQ39
DQ38
DQ34
DQ37
DQ33
DQ36
DQ32
DQ3
DQ7
DQ6
DQ1
DQ5
DQ0
DQ4
DQS0
DM0
/C S0
DQ S4
DM4
DM /CS DQS
U2
DM /CS DQS
U7
DQ47
DQ46
DQ43
DQ42
DQ41
DQ45
DQ40
DQ44
DQS1
DM1
DQ S5
DM5
DM /CS DQS
U3
DM /CS DQS
U8
DQ51
DQ50
DQ55
DQ54
DQ53
DQ52
DQ49
DQ48
DQS2
DM2
DQ S6
DM6
U4
DM /CS DQS
U9
DQ59
DQ63
DQ58
DQ62
DQ57
DQ56
DQ61
DQ60
DQS3
DM3
DQ S7
DM7
DM /CS DQS
U5
CB6
CB7
CB3
CB2
CB1
CB0
CB5
CB4
DQS8
DM8
I/O
0
I/O
7
I/O
6
I/O
5
I/O
4
I/O
3
I/O
2
I/O
1
I/ O
0
I/ O
7
I/ O
6
I/ O
5
I/ O
4
I/ O
3
I/ O
2
I/ O
1
I/ O
0
I/ O
7
I/ O
6
I/ O
5
I/ O
4
I/ O
3
I/ O
2
I/ O
1
DQ11
DQ
DQ15
DQ14
DQ13
DQ12
DQ9
DQ8
I/ O
0
I/ O
7
I/ O
6
I/ O
5
I/ O
4
I/ O
3
I/ O
2
I/ O
1
DQ19
DQ23
DQ22
DQ18
DQ21
DQ17
DQ16
DQ20
DQ31
DQ27
DQ26
DQ30
DQ29
DQ25
DQ28
DQ24
I/O
0
I/O
7
I/O
6
I/O
5
I/O
4
I/O
3
I/O
2
I/O
1
I/O
0
I/O
7
I/O
6
I/O
5
I/O
4
I/O
3
I/O
2
I/O
1
I/O
0
I/O
7
I/O
6
I/O
5
I/O
4
I/O
3
I/O
2
I/O
1
DM /CS DQS
I/ O
0
I/ O
7
I/ O
6
I/ O
5
I/ O
4
I/ O
3
I/ O
2
I/ O
1
I/O
0
I/O
7
I/O
6
I/O
5
I/O
4
I/O
3
I/O
2
I/O
1
10
BA0~BA
1
A0~A12
/RAS
/CAS
/WE
U1~U9
U1~U9
U1~U9
U1~U9
U1~U9
CKE0 U1~U9
CLK0,1,2
/CLK0,1,2
120
U4,U1,U7
Cap,Cap,Cap
U5,U2,U8
Cap,Cap,Cap
U6,U3 ,U9
Cap,Cap,Cap Note: all CLK cap are 1.5pf
2.DQ,DQS,DM,DQS resistances:22ohm
Note:
1.U1~U9
are
32Mx8
DDR
SDRAM.
3.BAx,Ax,/RAS,/CAS,/WE resistances:3.3ohm
4.All bypass cap are 0.1uf, except C58
and C59 are 2.2uf
SDA
SCL
SA0 SA1 SA2
EEPROM
WP
VDDSPD
VDD/VDDQ
VREF
EEPROM
U1~U9
U1~U9
U1~U9VSS
This technical information is based on industry standard data and tests believed to be reliable. However, Transcend makes no warranties, either
expressed or implied, as to its accuracy and assume no liability in connection with the use of this product. Transcend reserves the right to make changes
in specifications at any time without prior notice.
Kommentare zu diesen Handbüchern