
J
J
J
M
M
M
3
3
3
3
3
3
5
5
5
Q
Q
Q
6
6
6
4
4
4
4
4
4
A
A
A
-
-
-
5
5
5
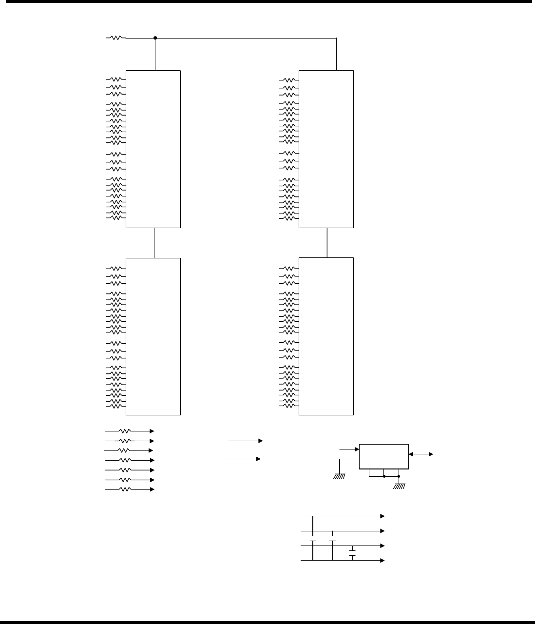
240PIN DDR2 533 Unbuffered DIMM
256MB With 32Mx16 CL4
Transcend Information Inc.
4
Block Diagram
/CS0
DQS3
DM3
/DQS3
VDDSPD
VDD/VDDQ
VREF
VSS
EEPROM
U1~U4
U1~U4
U1~U4
SDA
SCL
EEPROM
Note:
1.DQ,DM,DQS & /DQS resistors :22 Ohms±5%
2.BAx,Ax,CKEx,ODTx,CSx,/RAS,
/CAS&/WEresistors :10 Ohms±5%
A0 A1 A2
I/O 0
DQ 16
I/O 1
I/O 2
I/O 3
I/O 4
I/O 5
I/O 6
I/O 7
DQ 17
DQ 18
DQ 19
DQ 20
DQ 21
DQ 22
DQ 23
DQS2
DM2
/DQS2
DQS1
DM1
/DQS1
DQ 0
DQ 1
DQ 2
DQ 3
DQ 4
DQ 5
DQ 6
DQ 7
DQS0
DM0
/DQS0
/CS
U1
/CS
U2
/CS
U3
/CS
U4
DQS6
DM6
/DQS6
DQS7
DM7
/DQS7
DQS4
DM4
/DQS4
DQS5
DM5
/DQS5
UDM
UDQS
/UDQS
LDM
LDQS
/LDQS
UDM
UDQS
/UDQS
LDM
LDQS
/LDQS
I/O 0
I/O 1
I/O 2
I/O 3
I/O 4
I/O 5
I/O 6
I/O 7
I/O 8
I/O 9
I/O 10
I/O 11
I/O 12
I/O 13
I/O 14
I/O 15
I/O 0
I/O 1
I/O 2
I/O 3
I/O 4
I/O 5
I/O 6
I/O 7
I/O 8
I/O 9
I/O 10
I/O 11
I/O 12
I/O 13
I/O 14
I/O 15
UDM
UDQS
/UDQS
LDM
LDQS
/LDQS
UDM
UDQS
/UDQS
LDM
LDQS
/LDQS
I/O 0
I/O 1
I/O 2
I/O 3
I/O 4
I/O 5
I/O 6
I/O 7
I/O 8
I/O 9
I/O 10
I/O 11
I/O 12
I/O 13
I/O 14
I/O 15
I/O 0
I/O 1
I/O 2
I/O 3
I/O 4
I/O 5
I/O 6
I/O 7
I/O 8
I/O 9
I/O 10
I/O 11
I/O 12
I/O 13
I/O 14
I/O 15
DQ 8
DQ 9
DQ 10
DQ 11
DQ 12
DQ 13
DQ 14
DQ 15
DQ 24
DQ 25
DQ 26
DQ 27
DQ 28
DQ 29
DQ 30
DQ 31
DQ 32
DQ 33
DQ 34
DQ 35
DQ 36
DQ 37
DQ 38
DQ 39
DQ 40
DQ 41
DQ 42
DQ 43
DQ 44
DQ 45
DQ 46
DQ 47
DQ 48
DQ 49
DQ 50
DQ 51
DQ 52
DQ 53
DQ 54
DQ 55
DQ 56
DQ 57
DQ 58
DQ 59
DQ 60
DQ 61
DQ 62
DQ 63
CK0,/CK0
U1~U2
/RAS
/CAS
/WE
ODT0
U1~U4
U1~U4
U1~U4
U1~U4
A0~A12
BA0~BA1
CKE0
U1~U4
U1~U4
U1~U4
CK1,/CK1
U3~U4
This technical information is based on industry standard data and tests believed to be reliable. However, Transcend makes no warranties, either
expressed or implied, as to its accuracy and assume no liability in connection with the use of this product. Transcend reserves the right to make changes
in specifications at any time without prior notice.
Kommentare zu diesen Handbüchern